File permissions in Linux
Feb 11, 2025 at 17:00 pm
Question 01:
While connecting to a remote server using SSH, the first step is to change the permissions of the key-pair file using the command :
chmod 400 Instance2.pem Here, chmod command is used to change permissions of the specified file. But what's the use of 400?
Question 02:
When you run ls -la it lists all directories and files present in the root, but what's with the drwxr-xr-x@ and -rw-r--r--@?

...and the solution is (drumroll) File system in Linux.
Each directory/file in Linux has associated permissions for users. Users are categorized as follows :
- owner : The owner of the file/dir.
- group : The group that owns the file/dir.
- others : Anyone except the owner and group.
Each type of user has three permissions for any file/directory :
- read(r)
- write(w)
- execute(x)
Okay! But what does drwxr-xr-x@ or -rw-r--r--@ mean?
As there are 3 permissions for 3 types of users, we can allocate 3 cells to each users. Each cell can have a value 'r', 'w', 'x' or '-' if the user has no permissions.
Note that for each user the sequence is same
rwx.
Then, for each cell we can store 1 if the user has that permission else 0. Thus we convert the chars to binary system.

In 3 bits, we can store values from 0-7 in decimal system, and for three types of user it turns combinations of three values that represent permissions.
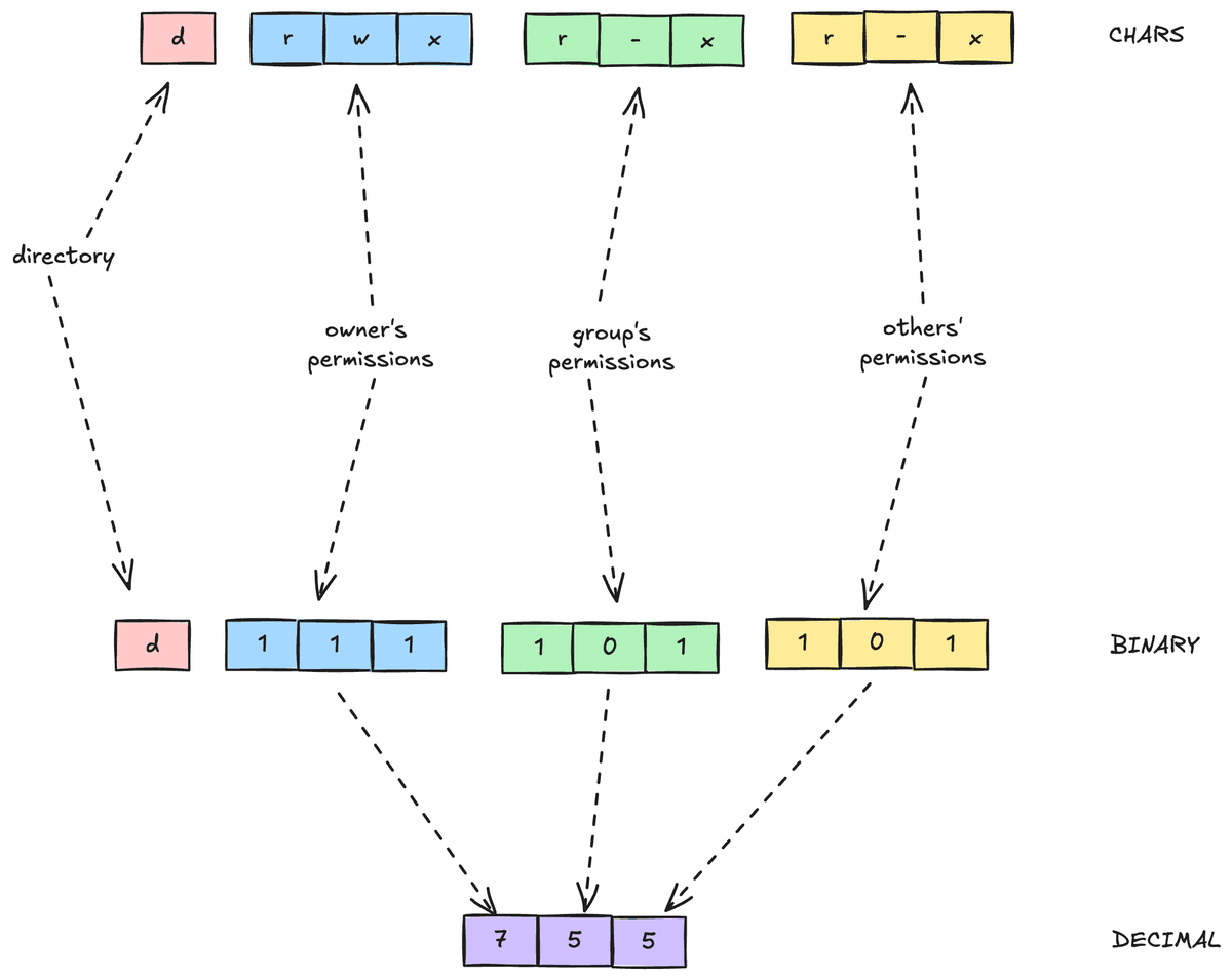
As shown in the figure above:
- owner: permissions
rwxwhich in binary system is represented by 111 and in decimal system is 7. - group: permissions
r-xwhich in binary system is represented by 101 and in decimal system is 5. - others: permissions
r-xwhich in binary system is represented by 101 and in decimal system is 5.
Combining the result for all types of users gives the three-digit number 755.
Thus, all combinations for permissions can be signified with a 3-digit number instead of drwxr-xr-x@.
Combining back to Question 01, can you find out which permissions does a file have with code 400?

Observe that, code 400, implies that only owner has read access to the file.
It's significance is that, the Instance2.pem contains SHH key-pair which should be stored securely, hence it has only read access.
It's amazing, how much of thought must have went into designing a file system that supports multiple users using the same machine simultaneously with multiple file permissions. And the complexity is reduced to three digit numbers. It's secure, flexible and user-friendly.
Okay! Great! But you don't know what chmod command is used for, right? :p